当兵体检有一项不合格怎么办

当兵体检有一项不合格怎么办

万高 2025-09-21 文化 4 次浏览 0个评论

1、当兵体检不合格,可以采取以下措施了解不合格原因首先,需要详细了解体检不合格的具体原因,可能是血检尿检不合格,视力不达标,或是体重超标等针对原因进行调整血检尿检不合格可能涉及肝胆肾功能受损或脂肪肝等问题,需咨询医生,根据医嘱进行治疗和调整生活习惯视力不合格如视力低于标准;严重问题处理如果复检中明确查出有不符合征兵体检标准的严重问题如患有严重的心脏疾病精神类疾病等,则一般会被判定为体检不合格,且通常不会再有第二次复检机会特殊情形下的机会在某些特殊情形下,即使复检未通过,后续仍可能有机会例如,若后续经医学鉴定认为之前导致体检不合格的因素已经;在这个过程中一定要把握时机,及时根据现场工作进行反馈,这样一般会申请到二次复查,或者会有征兵工作人员安排下次复检的时间2后期提出异议如果在第一次体检时没有告诉当兵青年有不合格项但过了一段时间后通知当兵青年说某一体检项不合格那么建立在当兵青年体检过程中咨询过医生,知道这一项;当兵体检不过可以这么做提出复检请求提出复检请求寻找其他军种或军种的其他职位提出复检请求如果您认为体检结果有误或有其他合理的理由,您可以向相应的军事招募部门或招募办公室提出复检请求他们可能会安排您进行第二次体检以确认结果接受体检结果并寻求其他途径如果您接受体检结果,并且不再;法律分析如果是在入伍体检的初检过程中发现有项目不合格的,是可以选择继续体检也可以选择结束体检的,是由个人决定的如果是在复检的过程中出现不合格的项目,则是需要终止体检的法律依据中华人民共和国兵役法 第十四条 在征集期间,应征公民应当按照县自治县市市辖区的兵役机关的通知。

2、报名当兵体检不过一般当下不能参军,对下次当兵的影响需视具体情况而定若某次体检不合格,通常意味着不满足当前征兵的身体条件,但这并不代表永远失去当兵机会体检标准和征兵政策可能随时间发生变化,个人身体状况也存在改善的可能不过,如果体检不合格是由严重的不可逆转的健康问题导致的,就可能对未来征兵;若复检仍不合格,通常无法继续当前征兵流程,需待次年重新评估身体条件法律依据与操作兵役法规定,体检合格是参军必要条件,不合格者需按流程终止或申请复检若对体检结果有异议,可向征兵办提交复检申请,针对异常指标调整后再检总体而言,轻微或可改善的不合格项通过复检或治疗仍有机会参军,严重;如果当兵体检中视力没有通过,通常不会继续检查后面的项目在征兵体检中,视力检查往往是一项基础且重要的筛选标准如果视力未能达到要求,可能会被视为体检不合格,因此后续的体检项目可能不会被继续执行这是因为视力对于军人执行任务至关重要,特别是在需要良好视觉判断和执行精确任务的军事岗位上重点。

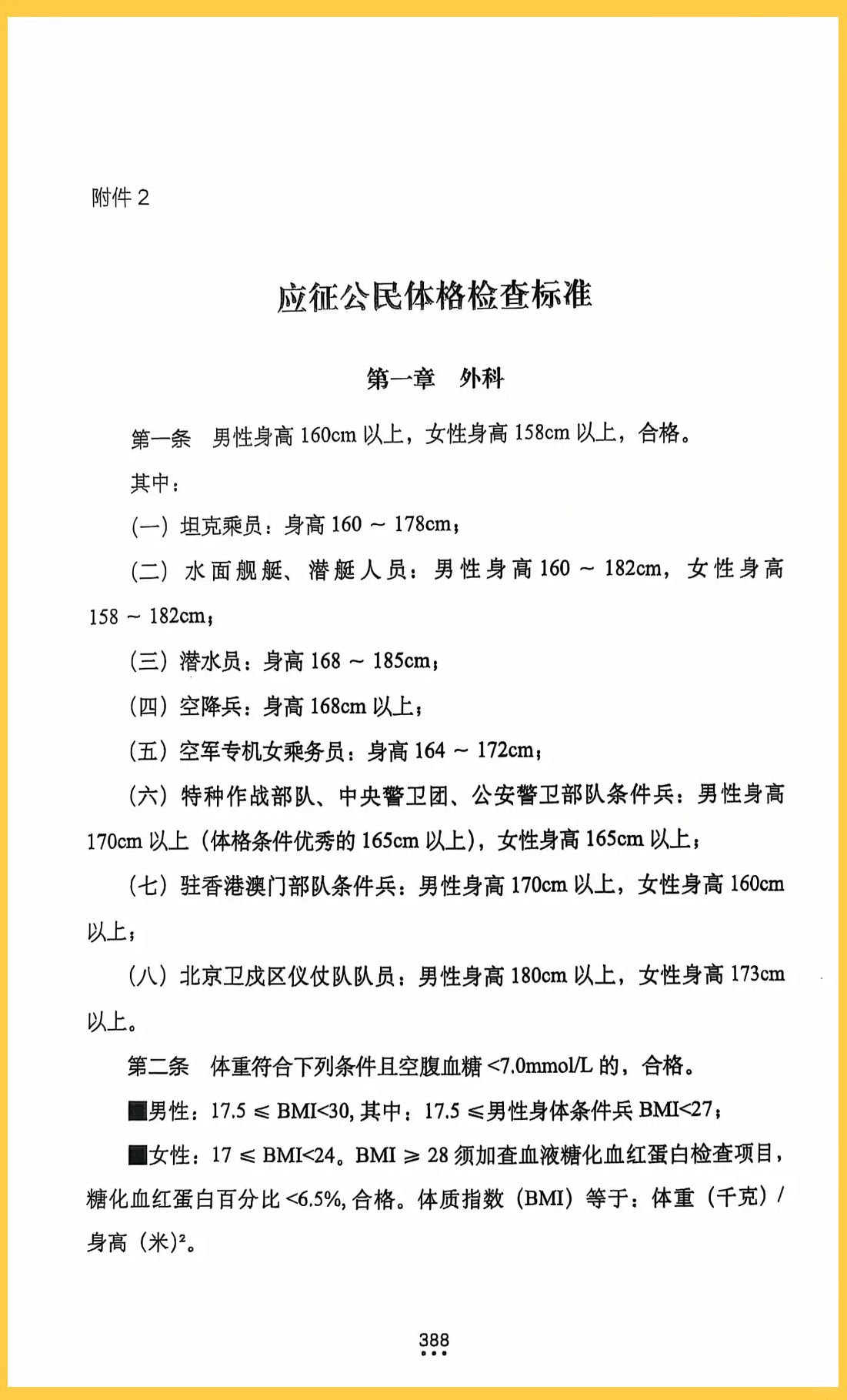
3、四十五天后,部队通常做提前退役处理手续同上,不影响新兵前途补充当兵到部队体检不合格被退回有什么后果 会被退回来吗这个没什么后果的,身体的原因并不是行为犯错,心里不要有什么压力1如果到部队了,只要你的眼睛不会和标准相差太大,应该不会退回的只要相差不大,退回的几率只有10%2新兵到部队十五日内;1 法律分析若首次体检不合格,通常情况下不会有第二次机会进行体检除非是国家征兵年度兵源紧张的特殊情况,否则不会给予再次体检的机会2 法律依据应征公民体格检查标准规定如下 第一条男性身高需达到160cm及以上,女性身高需达到158cm及以上,身高不达标者为不合格条件兵种的身高。

当兵体检有一项不合格怎么办

4、但这些都需要在体检之前进行,并且要保证在下次体检时能够达到合格标准总的来说,虽然体检不合格会给想要参军的人带来一定的困扰,但根据实际情况,有些不合格项是可以通过努力和调整来改善的如果体检不合格,建议咨询相关医生或征兵部门,了解具体的不合格原因以及可能的改进措施。

5、可以去做近视手术最后,征兵体检不过第二年仍然可以报名只要符合征兵标准即可,但需要注意每年的征兵条件和标准可能会有所变化,应征者应提前了解并做好准备总之,想当兵但查体不合格并不意味着完全没有机会,应征者应按照规定流程处理,并努力改善身体状况,为再次报名做好准备;1 若体检不合格,可申请复检2 若复检仍不合格,则无法参军3 体重或其他项目不合格者,无需过于担忧,还有复检机会4 以往案例显示,正式定兵前,部分边缘兵通过努力达到合格标准5 征兵体检中,大学生常见问题包括视力不合格体重超标和外科问题6 军人需具备特殊素质,包括灵魂本事;法律分析当兵体检不合格可以申请参加复检,如果复检还不合格,就不能参军当兵了体重或其他检查暂时不合格的学生也不要着急,后面还有复检的机会近几年都曾出现过,在正式定兵之前,有部分“边缘兵”通过努力达到合格线的例子法律依据中华人民共和国兵役法第十三条 国家实行兵役登记制度每年;如果你有意向参军,那么体检是进入军队的第一道门槛体检项目众多,旨在确保士兵的身体条件能够满足军事训练和任务的需求如果体检中任何一项不合格,通常意味着你暂时不符合参军条件体检的标准是严格的,因为军队需要确保士兵能够在艰苦的训练和战斗环境中履行职责这不仅关乎个人健康,也关乎整个部队的;在征兵体检过程中,如果发现有不符合标准的情况,通常会判定为不合格,不再继续后续的体检程序例如,如果在身体检查中发现刺有纹身字或图案,即使进行了手术处理,若仍有明显痕迹影响军容,也会被判定为不合格因此,如果青年想要报名参军,应该提前处理掉这些纹身对于肥胖的青年来说,要想顺利通过;1 如果视力不符合征兵标准,那么该应征公民将无法通过体检2 根据征兵工作条例第二十二条,体检前需要对参检者的身份进行核实,任何一项标准不符合都会导致体检不通过3 在中国,quot当兵quot是指履行兵役义务,许多人通过这种方式为国家服务,通常服役期限为两年4 报名参军的一般流程包括向当地。

当兵体检有一项不合格怎么办

转载请注明来自极限财经,本文标题:《当兵体检有一项不合格怎么办》

每一天,每一秒,你所做的决定都会改变你的人生!

发表评论

快捷回复:

评论列表 (暂无评论,4人围观)参与讨论

还没有评论,来说两句吧...