句子的说明方法有哪些

句子的说明方法有哪些

丛凝思 2025-10-15 最新 3 次浏览 0个评论

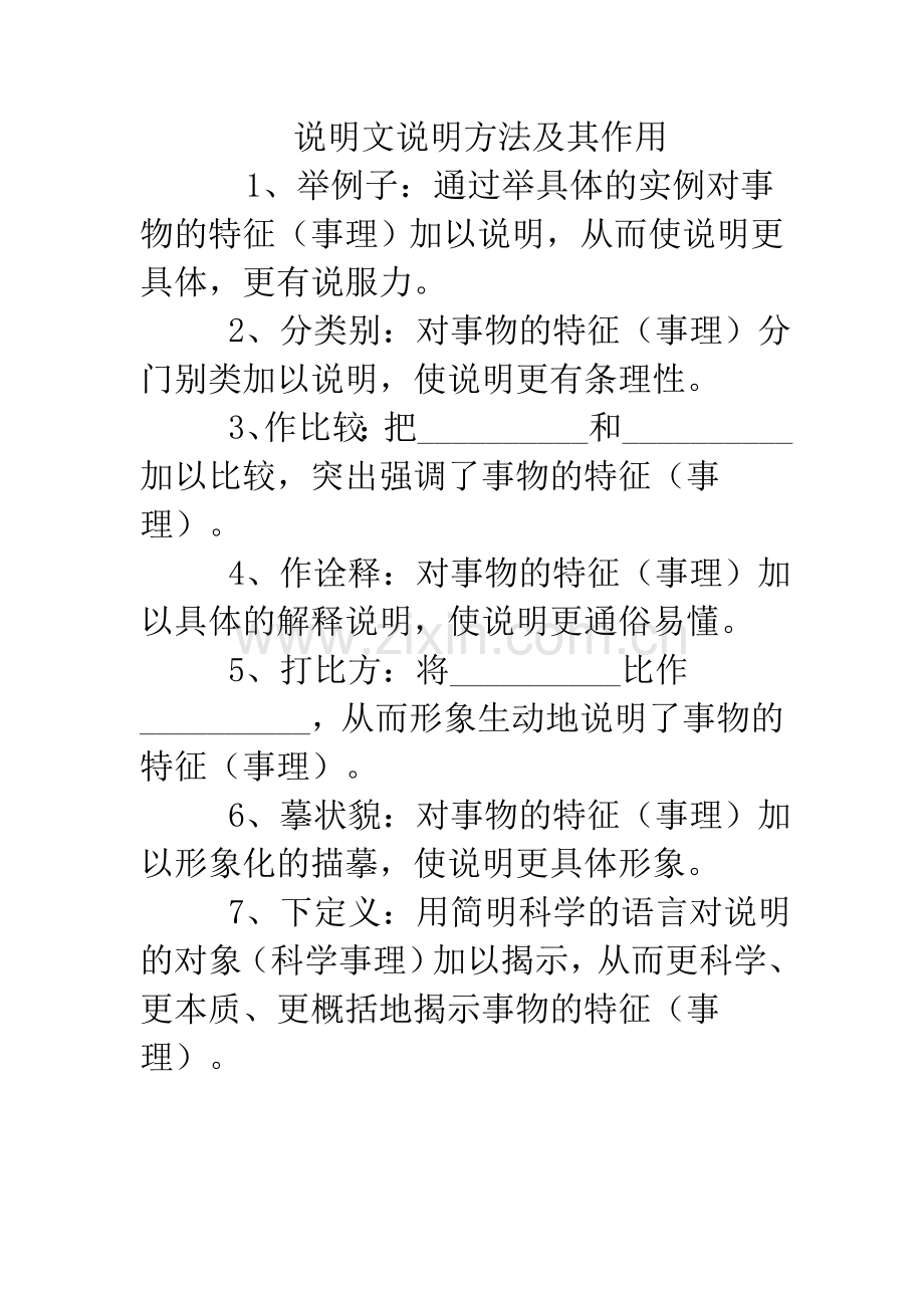
句子的说明方法主要有以下几种定义说明法通过给出概念或定义来阐述事物特征或性质的说明方法这种方法通常用于明确某个术语或概念的含义例如,“这是一个三角形,是由三条直线所围成的平面图形”举例说明法通过列举具体实例来说明事物的特征或性质的方法这种方法通过具体的例子来支持或证明某个观点或概念例如,“许多人都喜欢。

语文句子有十种说明方法常见的有举例子列数字打比方分类别作比较引资料分类别摹状貌下定义列图表1举例子 举出实际事例来说明事物,使所要说明的事物具体化,以便读者理解,这种说明方法叫举例子2作比较 作比较是将两种类别相同或不同的事物现象加以比较来说明事物特征的。

句子的说明方法有哪些

句子的说明方法有定义法诠释法举例法比较法等一定义法 定义法是通过明确的概念或定义来描述事物或现象的方法在句子中,定义法通常用于解释某个术语或概念的含义例如ldquo定义法是通过给出一个概念或事物的明确含义来阐述问题的方法rdquo这种说明方法能够准确简洁地表达某一概念或。

句子的说明方法主要包括以下几种种类描述法通过细致入微的描写,使读者能够形象地感知到被说明对象的具体形态或特点例如,通过文字描绘一个场景的细节,让读者在脑海中形成画面定义法通过下定义的方式来解释某一概念或现象,直接明了地界定说明对象的本质属性这种方法常用于阐述专业术语或复杂概念。

说明文的语言要求是科学严谨准确真实透彻简洁清晰恰当地运用解释方法,可以提高解释语言的科学性和准确性,使解释对象更加具体生动方法主要包括举例分类类比和定义1例子举实际例子来说明事情,把要说明的事情具体化,让读者看得懂2分类往往很难单方面解释事物的特性事物。

句子说明方法主要有以下几种举例说明举实际例子来说明事情,使说明对象更加具体易懂分类说明根据事物的形状性质原因作用等属性的异同进行分类,然后逐一解释,有助于全面理解事物的特性类比说明利用两个不同事物之间的相似性进行比较,突出事物的形状特征,增强说明的生动性和形象。

句子运用的说明方法主要有以下几种1 定义说明 定义说明是通过明确事物的本质属性来对某一概念进行界定和阐述它常用于对名词或术语进行准确简洁的概述例如,“物理学是研究物质的基本结构性质变化规律以及与能量的关系的科学”2 诠释说明 诠释说明是对事物或概念进行解释和阐述,揭示其内在。

例子“太阳和月亮的区别在于,太阳是发光的恒星,而月亮则是反射太阳光的卫星”这个句子通过对比太阳和月亮的特点,帮助人们更好地理解二者的不同三分类说明法 例子“生物的分类方法有多种,按照物种间的差异,可以分为动物植物微生物等类别”这个句子通过分类的方法,详细划分和说明了。

句子的说明方法主要包括以下几种举例子通过举出实际事例来说明事物,使说明对象具体化,便于读者理解打比方利用两种不同事物之间的相似之处进行比较,突出事物的形状特点,增强说明的形象性和生动性下定义用简明的语言科学的术语对某一概念的本质特征进行规定性的说明画图表通过绘制图表来。

使读者更好地理解句子的含义通过对比,读者可以更好地理解句子中的相对关系或差异以上四种方法都是常见的句子说明方法,它们能够帮助我们更准确地理解句子的含义,从而更好地理解文本内容在实际应用中,可以根据需要选择适合的说明方法,以便更好地传达信息。

引用历史学家的观点,可以增强论述的说服力摹壮貌则是通过细腻的描写,让读者仿佛身临其境,增强文本的感染力这种方式可以使读者更加沉浸在文本描绘的情境中,感受作者想要传达的情感和氛围每一种说明方法都有其独特的作用和适用场景,作者应根据具体情况灵活运用,以达到最佳的表达效果。

句子说明方法主要包括以下几种定义法明确句子中某个词语或短语的含义,以此来阐述句子的意思这种方法常用于解释专业术语或关键词汇,以便读者更好地理解句子的整体含义描述法通过具体的描绘或描述来说明句子的内容使用形容词副词等修饰语来形象地表达句子的含义,使读者能够更好地理解句子所描述。

句子的说明方法有举例子作引用作比较列数字分类别打比方摹状貌下定义作诠释列图表作假设引资料等一举例子具体明晰真实 举出实际事例来说明事物,使所要说明的事物具体化,以便读者理解,这种说明方法叫举例子 运用举事例的说明方法说明事物或事理,一要注意例子的。

说明通过理解句子所处的语境来说明句子的应用,需要综合考虑句子所在的段落篇章以及与之相关的语言环境示例在句子“The girl is crying because she lost her toy”中,通过上下文可以推断出女孩哭的原因是因为她丢失了玩具以上三种方法各有侧重,可以结合使用,以更全面地理解和应用句子。

句子使用的说明方法都有哪些1在作比较的时候,可以是同类相比,也可以是异类相比,可以对事物进行“横比”,也可以对事物进行“纵比”2图书馆的藏书,按国别分,有中国的外国的按时代分,有古典的现代的。

句子运用的说明方法主要有以下几种定义说明诠释说明举例说明和比较说明一定义说明 定义说明是通过明确事物的本质属性来对某一概念进行界定和阐述在句子中,这种说明方法常常用于对某个名词或术语进行准确简洁的概述例如,ldquo计算机科学是一门研究计算机系统的学科rdquo这句话就是采用。

关于句子的说明方法有几个的句子精选48句1要素串连法2在以下几种结构的段落中,一般都可以找到能够作为段落大意的现成的语句先总后分的段落先分后总的段落先概括后具体的段落先具体后概括的段落在这。

因果关系是指一个事件是由于另一个事件的发生而发生的定义是对一些概念进行明确的定义描写则是对人物事进行细致的描述评价则是对某个事物进行评价,给出自己的看法和判断这些说明方法在我们的日常学习和生活中都有着广泛的应用,可以帮助我们更加清晰和精准地表达自己的思想和观点。

句子的说明方法有哪些

转载请注明来自极限财经,本文标题:《句子的说明方法有哪些》

每一天,每一秒,你所做的决定都会改变你的人生!

发表评论

快捷回复:

评论列表 (暂无评论,3人围观)参与讨论

还没有评论,来说两句吧...